微信公众号
今天是:
网站首页
信息公开
基本信息
主要职责
成立信息
联系信息
基层组织
治理信息
管理层信息
理事会动态
监事会动态
部门机构
团体会员
政策法规
规章制度
财务信息
预决算公示
财务审计报告
财务绩效评价
招标采购信息
下载中心
新闻动态
工作动态
通知公告
县区风采
基层组织动态
业务活动
应急救援
救援动态
应急救护
救护动态
人道救助
救助动态
博爱送万家
养老服务
无偿献血
新闻动态
造血干细胞捐献
新闻动态
捐献指南
工作办法
遗体和人体器官捐献
新闻动态
网上纪念园
法律法规
捐献指南
红十字志愿服务与青少年工作
志愿服务
志愿者风采
青少年工作
交流合作
交流合作
社会捐赠
公开募捐
我要捐赠
捐赠公示
接收捐款公示
捐款使用公示
接收物资公示
物资使用公示
机关建设
党的建设
机关学习
专题专栏
学习贯彻习近平新时代中国特色社会主义思想主题教育
习近平总书记关于红十字事业重要讲话论述
深入贯彻中央八项规定精神学习教育
树立和践行正确政绩观学习教育
人道学堂
红十字运动
生命健康
公众参与
我要办事
我要加入
我要捐赠
我要捐献
无偿献血
造血干细胞捐献
遗体和人体器官捐献
我要培训
当前位置:
网站首页
>
人道学堂
>
红十字运动
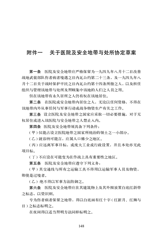
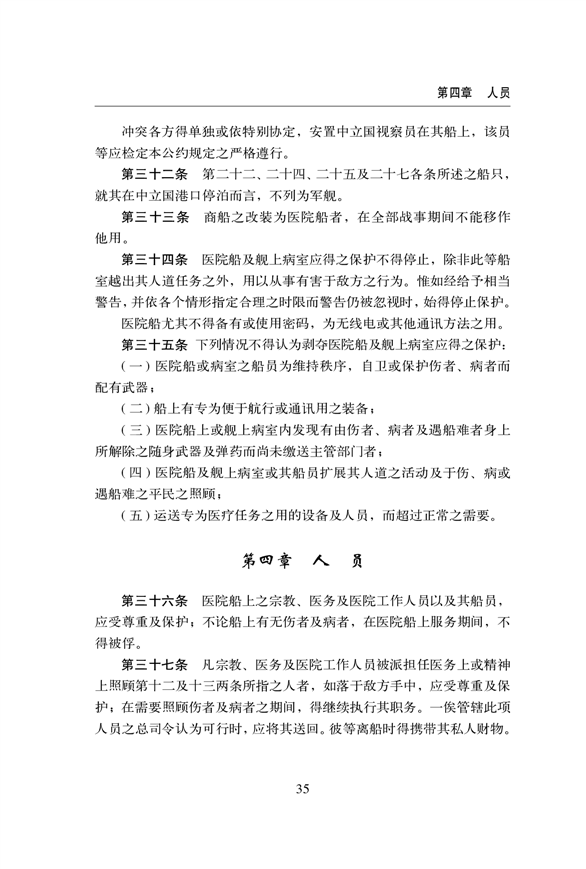
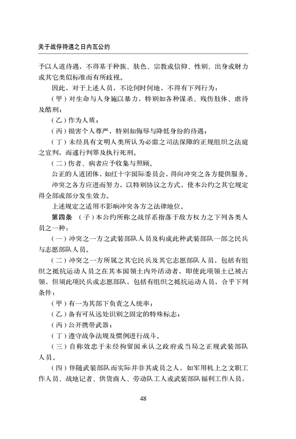
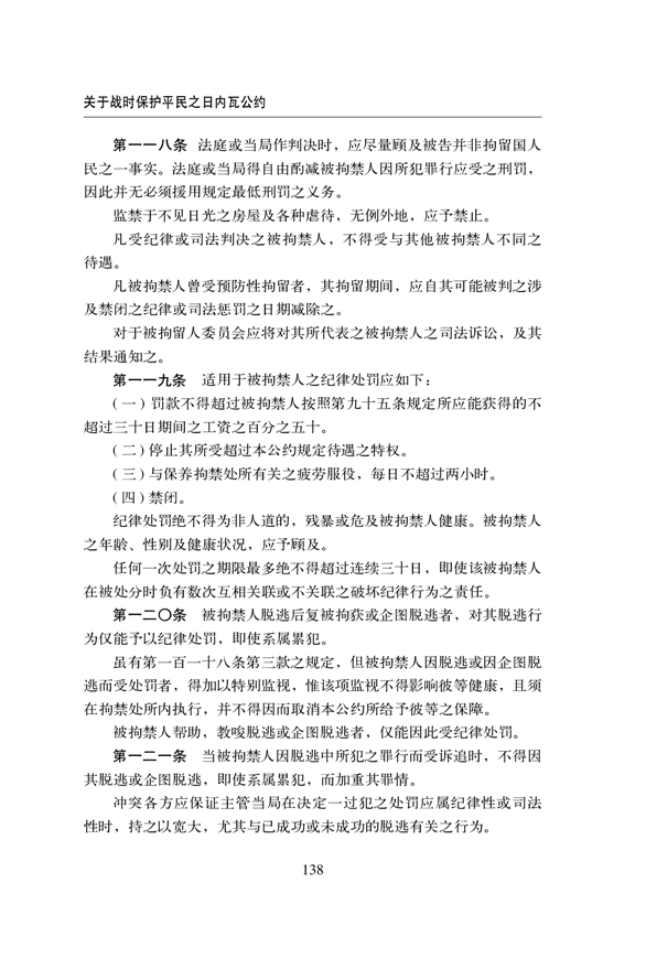
日内瓦公约及附加议定书
发布时间:2023-10-26 来源:铜陵市红十字会 被阅读数:
次
用微信扫描二维码
分享至好友和朋友圈
×
打印本页
返回顶部